欢迎来到空天集成电路与微系统工业和信息化部重点实验室!
学校主页
网站首页
实验室概况
实验室简介
组织架构
团队建设
科学研究
人才培养
合作交流
相关下载
当前位置:
首页
通知公告
通知公告
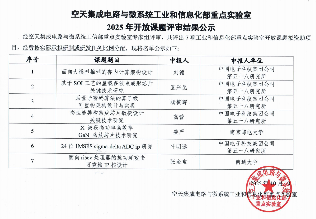
空天集成电路与微系统”工业和信息化部重点实验室2025年开放课题评审结果公示
时间: 2025-10-10
作者:
编辑:
审核:
阅读:
213